Figure P.N.27a

Scope: PWG
TOF
Energy
5.02 TeV
System
p-p
Figure Group
Figure Image
Figure image (.eps)
Figure image (.pdf)
Figure Caption

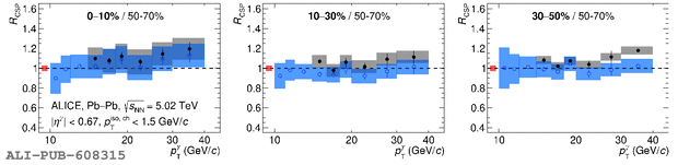
\ Ratio of the \PbPb isolated-photon yields, central (0--50\%) over semi-peripheral (50--70\%) on top, and central (0--30\%) over semi-central (30--50\%) on bottom, for isolation-cone radii $R=0.2$ and~0.4.

Detail description

Figure extracted from paper