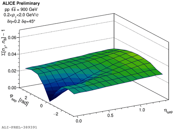
Σ − 1 measured for windows separated in pseudorapidity and azimuth at √s = 0.9 TeV

Scope: PWG
PWG-CF (Flow and Correlations)
Energy
900 GeV
System
p-p
Figure Image
Figure image (.eps)
Figure image (.pdf)
Figure Caption

Σ[nF, nB] − 1 measured for pp collisions at √s = 0.9 TeV as a function of distance between the centers of 2 windows of size δη=0.2 δφ=45° separated in pseudorapidity (ηsep) and azimuth (φsep)

Detail description

Windows are arranged symmetrically relative to η=0.